我校在第十五届全国大学生电子商务“创新、创意及创业”挑战赛中荣获佳绩
发布日期:2025-08-08
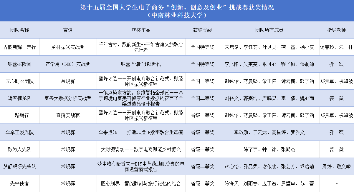
【林大网讯】(文/经济管理学院)8月6日,第十五届全国大学生电子商务“创新、创意及创业”挑战赛全国总决赛圆满落幕。我校在比赛中荣获全国特等奖2项、一等奖1项、二等奖1项,湖南省一等奖3项、二等奖2项。


全国大学生电子商务“创新、创意及创业”挑战赛由教育部高校电子商务类专业教学指导委员会主办,旨在强化创新意识、引导创意思维、锻炼创业能力、倡导团队精神。本届比赛共吸引来自全国的23万支队伍报名参赛。(一审/杨家伟 二审/张胜利 三审/周预分)
